《優質中小企業梯度培育管理辦法》新舊政策對比
-
首頁
-
北京國際工程咨詢有限公司
-
2026-01-21
-
點擊次數:
-
字號:大中小
-
為進一步加強優質中小企業梯度培育工作,促進中小企業專精特新發展,工業和信息化部近日印發《優質中小企業梯度培育管理辦法》(工信部企業〔2026〕2號)(簡稱2026年版《辦法》)。此前,已于2022年發布《優質中小企業梯度培育管理暫行辦法》(工信部企業〔2022〕63號)(簡稱2022年版《辦法》)。本次發布的2026年版《辦法》相較2022年版《辦法》在培育范圍上新增科技型中小企業層級,針對專精特新中小企業、專精特新“小巨人”企業分別優化了認定標準、管理流程和培育服務,核心導向從“數量擴容”轉向“質量提升”,進一步強化了“分層分類、精準施策”的培育邏輯,更貼合產業鏈供應鏈強鏈補鏈需求和新質生產力發展要求。新舊兩版政策對比如下。
一、培育體系與適用范圍對比
2022年版《辦法》梯度結構:“創新型中小企業→專精特新中小企業→專精特新‘小巨人’企業”三級。
2026年版《辦法》梯度結構:“科技和創新型中小企業→專精特新中小企業→專精特新‘小巨人’企業”三級。
新發布的《優質中小企業梯度培育管理辦法》首次將科技型中小企業納入培育體系,相當于增設“預備役”層級,筑牢產業鏈源頭創新“種子庫”。
二、基本認定標準對比
2026年版《辦法》中的認定標準核心變化體現在提高申報門檻、強化硬性約束、聚焦長期發展與成長質量上。中小企業新增科技型企業申報前提,延長經營年限、提高營收與研發投入要求,對主營業務占比等設置剛性指標;“小巨人”企業則統一營收和研發門檻,擴大合規管控范圍,增加知識產權數量要求,拓展市場占有率至國際,同時取消部分硬性要求,更側重研發成果與產業適配性。
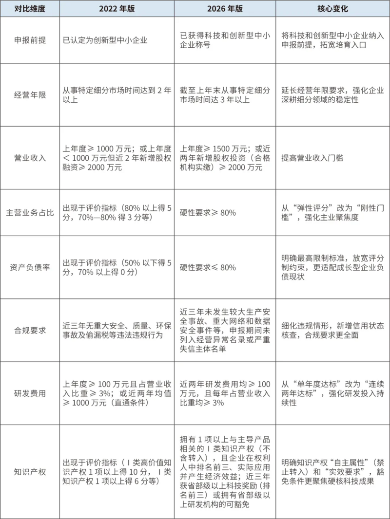
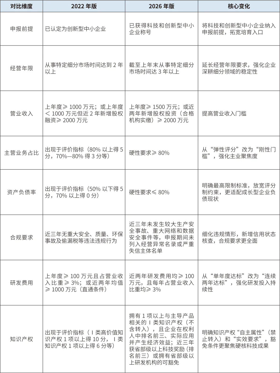
(一)科技和創新型中小企業認定
科技和創新型中小企業有關要求和標準,以工業和信息化部聯合有關部門制定發布的文件為準。在相關文件發布前,科技和創新型中小企業涵蓋有效期內的科技型中小企業和創新型中小企業,相關工作繼續按照原有標準、工作程序和職責分工開展。
(二)專精特新中小企業認定
表1?專精特新中小企業認定標準變化分析
表格信息來源:北國咨根據公開信息整理
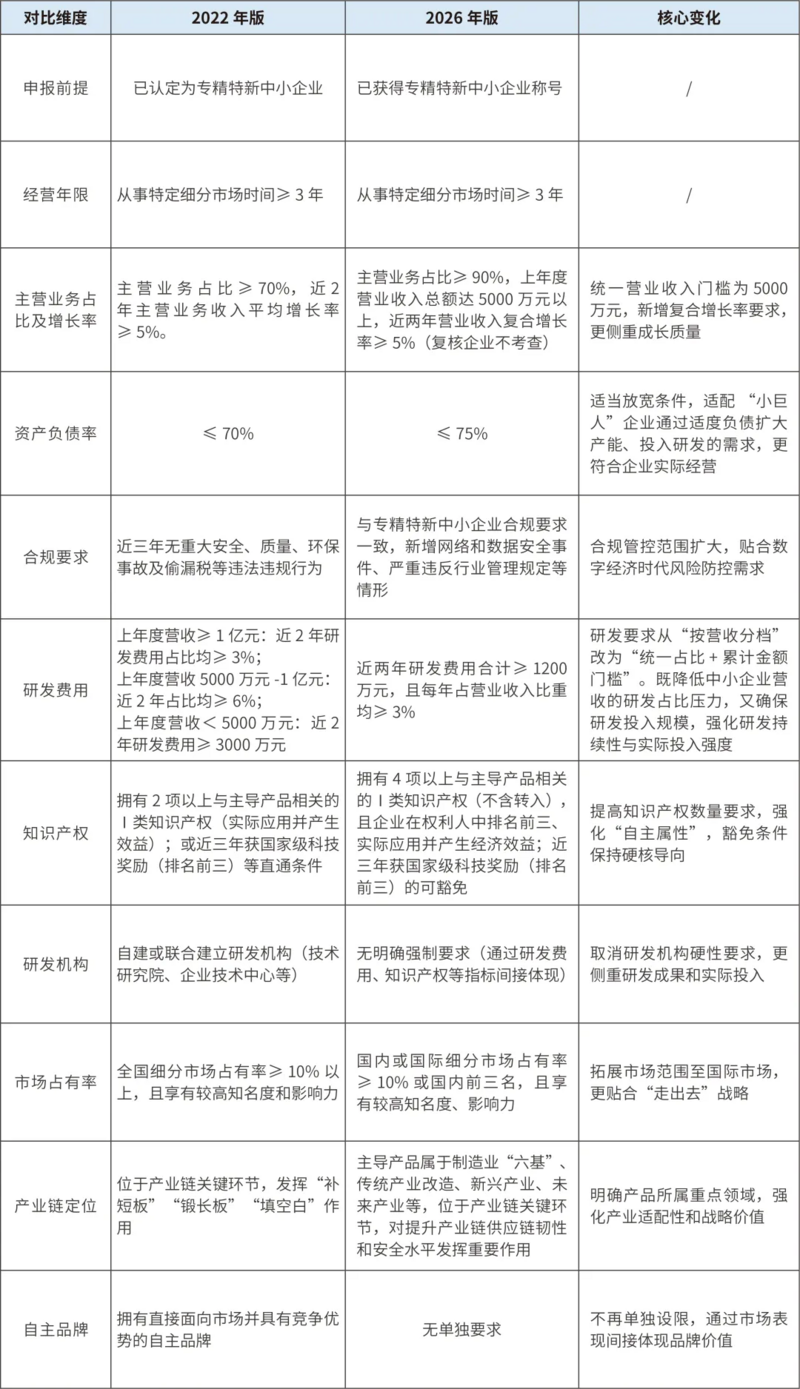
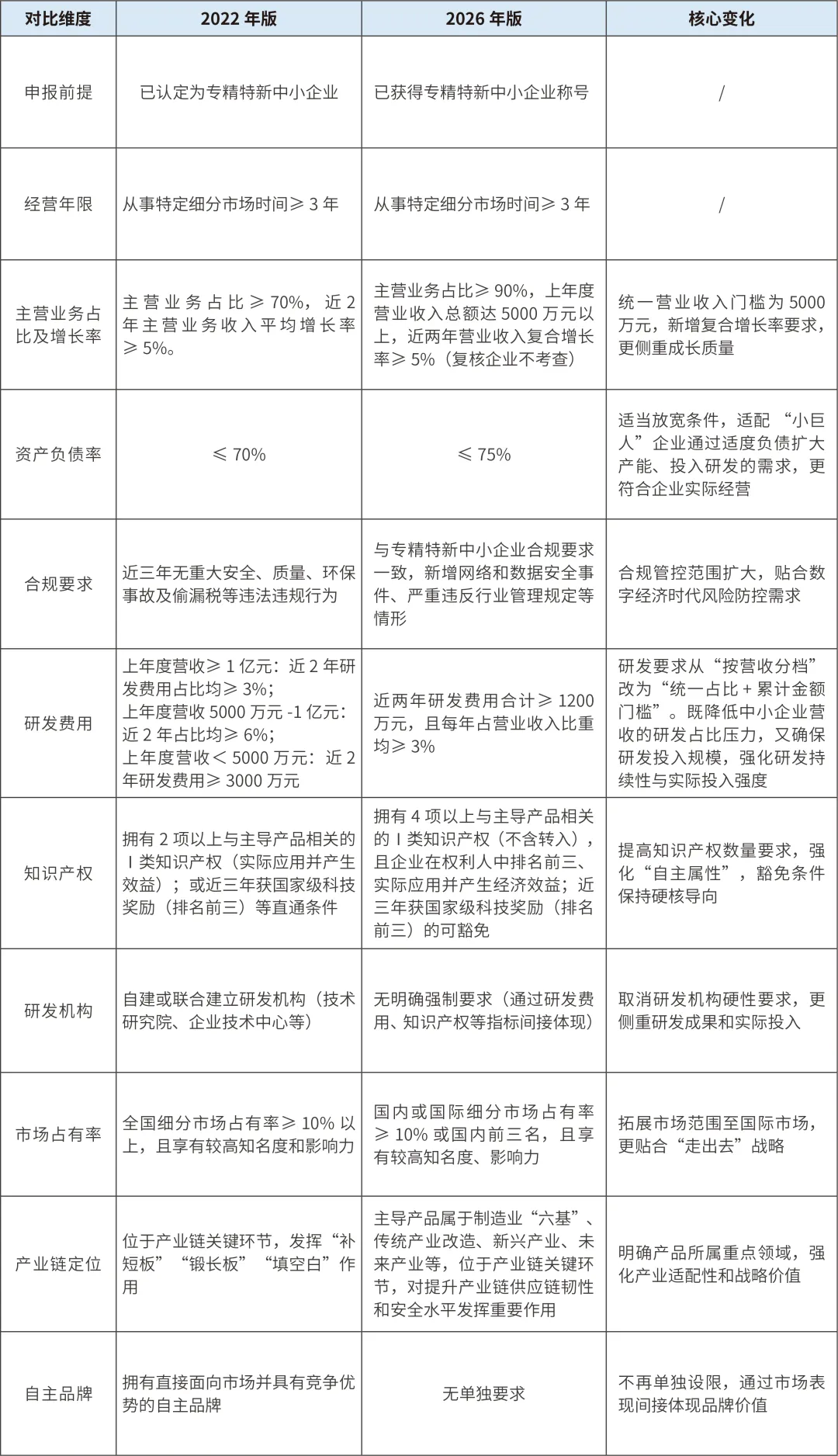
(三)專精特新“小巨人”中小企業認定
表2?專精特新“小巨人”中小企業認定標準變化分析
表格信息來源:北國咨根據公開信息整理
三、評分體系架構對比
2022年版《辦法》:未建立統一的專項評分體系,評分邏輯分散在各梯度認定條件中。創新型中小企業、專精特新中小企業的評分包含定性判斷與地方自主指標,專精特新“小巨人”企業甚至無明確打分要求,僅通過“專、精、特、新、鏈、品”六維度定性考察。
2026年版《辦法》:引入統一的《中小企業專精特新發展評價指標體系(試行)》,將評分體系獨立為核心認定條件之一。該體系覆蓋專業化、精細化、特色化、創新能力、成長性等20余項指標,全部采用定量數據計算,通過培育平臺自動生成得分,實現全國范圍內“一把尺”評價。
四、認定與管理流程對比
表3?認定與管理流程變化分析
表格信息來源:北國咨根據公開信息整理
五、新《辦法》出臺的意義
(一)健全梯度培育體系,夯實發展基礎
2026年版《辦法》將科技型中小企業納入培育范圍,形成“科技和創新型中小企業→專精特新中小企業→專精特新‘小巨人’企業”完整鏈條,同時引入主動發現機制。這一調整拓寬了培育入口,通過精準挖掘產業鏈潛在優質企業,強化層級銜接與動態管理,讓培育體系更具包容性和覆蓋面,為中小企業成長搭建了清晰的進階路徑,推動優質企業群體規模化發展。
(二)聚焦質量提升導向,強化核心競爭力
2026年版《辦法》以全國統一標準替代地方特色指標,優化研發投入、知識產權等核心指標,引入專精特新發展質量評價體系。這一變化引導企業從“數量達標”轉向“質量提升”,聚焦自主創新、主業深耕和市場競爭力提升,激勵企業加大研發投入、儲備自主知識產權,契合新質生產力發展要求,助力企業筑牢核心競爭優勢。
(三)優化服務管理機制,釋放政策紅利
2026年版《辦法》推行“雙隨機”審核、數據共享、簡化變更流程等舉措,同時推動惠企政策“免申即享”。這既規范了認定管理,防范了中介亂象,又切實減輕了企業申報負擔,讓企業能集中精力發展核心業務。通過分類分層的精準服務與包容的失信修復機制,政策紅利直達快享,為中小企業營造了更優質的發展環境。
六、給申報企業的建議
(一)聚焦核心指標達標,筑牢申報基礎
企業需緊盯研發投入連續性、自主知識產權儲備、主營業務聚焦度等核心指標,按2026年版《辦法》要求規范數據留存與佐證材料準備。優先保障近兩年研發費用達標且占比穩定,布局自主申請的Ⅰ類知識產權,確保主業營收占比符合剛性要求,避免因指標遺漏影響認定。
(二)合規經營與信用管理并行,規避認定風險
嚴格遵守安全生產、環保、數據安全等合規要求,建立重大事項動態報備機制,及時通過培育平臺更新企業信息、報告合并重組等變化。定期核查信用狀態,避免列入經營異常或嚴重失信名單,杜絕數據造假,對潛在違規風險提前整改,保障認定資格穩定。
(三)主動對接培育服務,精準適配政策導向
密切關注主管部門主動發現機制,積極參與政策培訓與對接活動,精準把握產業鏈關鍵環節、細分市場占有率等戰略導向要求。依托培育平臺享受數字化轉型、融資對接等服務,結合自身發展階段制定梯度培育規劃,最大化利用“免申即享”等政策紅利。
參考政策鏈接:
[1]工業和信息化部關于印發《優質中小企業梯度培育管理辦法》的通知(工信部企業〔2026〕2號)https://wap.miit.gov.cn/xwfb/zxzc/art/2026/art_d2a936c32d61443396d067ffce6db74c.html
[2]工業和信息化部關于印發《優質中小企業梯度培育管理暫行辦法》的通知(工信部企業〔2022〕63號)https://www.gov.cn/zhengce/zhengceku/2022-06/02/content_5693548.htm
[3]工業和信息化部辦公廳關于印發《中小企業專精特新發展評價指標體系(試行)》的通知(工信廳企業〔2024〕75號)https://www.yanqitong.cn/tongzhigonggao/18009.html
作者介紹
史佳雨?
咨詢師
長期專注研究中小企業發展領域,深度參與北京市中小企業服務體系建設、中小企業環境發展評估等咨詢工作。
編輯:張 華?
審核:王子強?


